华体会官网网址
今天是
欢迎访问华体会·hth|官网入口-www.hth.com 网站!
手机版
华体会·hth|官网入口-www.hth.com
集团概况
集团简介
组织机构
领导团队
公司荣誉
发展历程
华体会官网网址
政府要闻
集团新闻
子华体会官网网址
业务工作
融资业务
公益性业务
经营性业务
招投标业务
党的建设
华体会官网网址
企业理念
文化活动
集团视频
平安建设
人力资源
通知公告
华体会·hth|官网入口-www.hth.com
>
通知公告
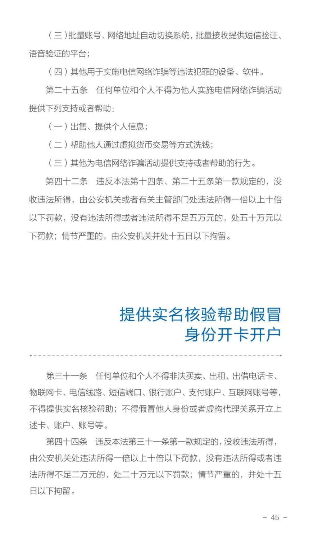
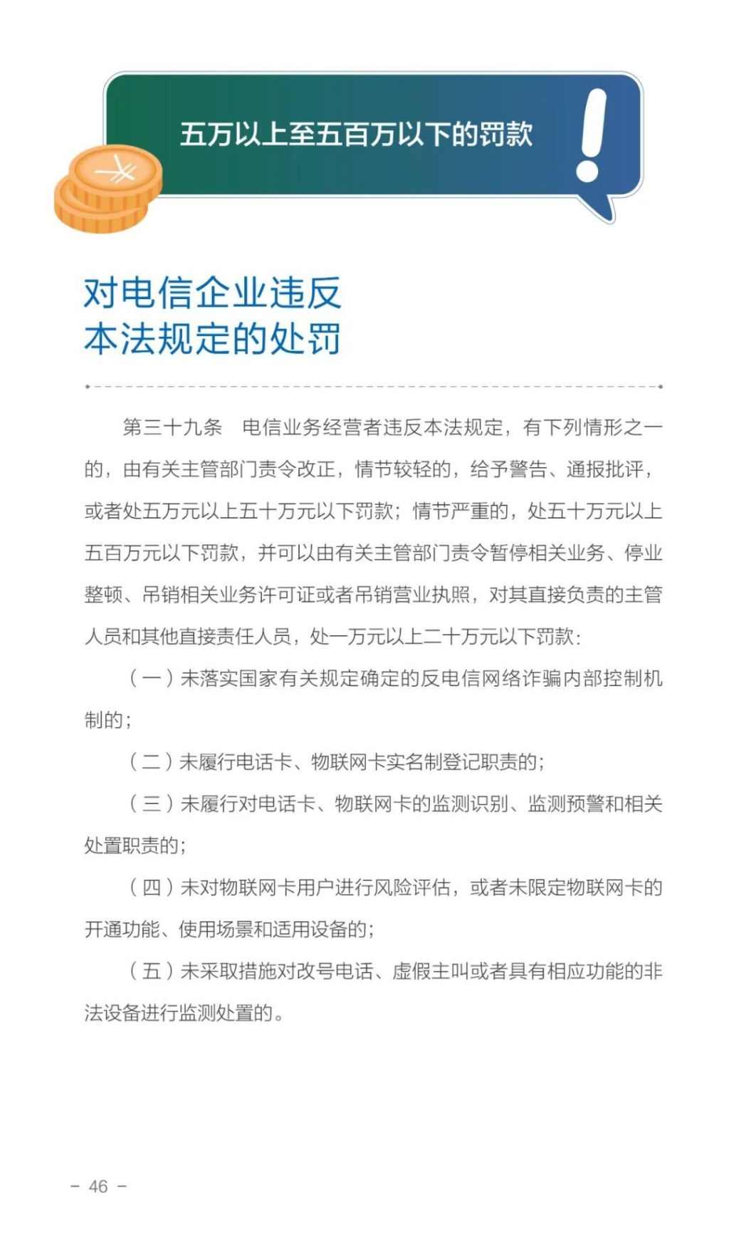
2023版《防范电信网络诈骗宣传手册》
来源:公安部刑侦局 编辑:办公室 发布日期:2024-01-16 09:52:20 点击数:27361
把本文分享给您的朋友:
上一篇:
大力弘扬宪法精神,建设社会主义法治文化——“12.4”国家宪法日
下一篇:
国家安全宣传教育常用标语
版权所有:华体会·hth|官网入口-www.hth.com